依据《中华人民共和国义务教育法》《未成年人保护法》等法律法规和包头市教育局下发《包头市2023年义务教育阶段学校招生入学工作指导意见》(包教发〔2023〕15号)文件精神,为确保我县义务教育阶段学校招生入学工作顺利实施,切实保障适龄儿童少年平等接受义务教育的权利,结合招生实际,特制定本工作方案。
以习近平新时代中国特色社会主义思想为指导,深入贯彻党的教育方针,以相关法律法规为依据,严格落实上级部门的相关工作部署,落实立德树人根本任务,营造良好教育生态,促进教育公平,推进义务教育优质均衡发展,切实规范义务教育阶段学校招生行为,依法实施义务教育学校招生入学工作,确保我县户籍的每个适龄儿童、少年和符合条件的随迁子女接受义务教育。
(一)坚持“免试就近入学”原则。采取“划片招生和电脑派位相结合”的招生方式,依据招生实际,统筹安排辖区内适龄儿童、少年相对就近入学,确保每位学生平等接受义务教育。
(二)坚持公平、公正、公开的原则。将招生政策、招生范围、招生程序、招生办法等信息及时向社会公布,接受县人大、政协、纪委监委和社会群众的监督。组织义务教育阶段招生工作领导小组成员单位全程参与资料审验、实地核对和电脑派位等工作。
(三)坚持“优质均衡发展”的原则。把义务教育阶段学校入学工作作为推进义务教育优质均衡发展的抓手,逐步缩小校际差异,推动县内学校教育资源的整体优化与教育质量的整体提升。
(一)驻包现役军人子女、烈士子女及其他各类符合条件的军人、公安民警、消防救援人员和移民管理人员子女入学按照《内蒙古自治区军人子女教育优待细则》《内蒙古自治区公安民警教育优待实施办法》《内蒙古自治区消防救援人员子女教育优待细则(暂行)》和《内蒙古自治区国家移民管理队伍人员子女教育优待细则》等教育优抚政策执行。
(二)“包头市高层次人才服务卡”持卡人子女(包括孙子女、外孙子女)。
(三)为固阳县经济社会发展作出重大贡献或在固阳县有较大投资项目人员子女。
(四)支持固阳县教育事业发展,对固阳县教育事业发展有特殊贡献人员子女。
(一)小学
1.招生对象
(1)年满6周岁(2017年8月31日以前出生),具有固阳县户籍的适龄儿童。
(2)符合入学条件的外来务工人员随迁子女。
(3)具备接受随班就读教育的适龄残疾儿童(根据个人实际情况可推迟到7周岁就读)。
(4)各类符合教育优抚政策人员子女。
2.招生程序
招生工作由招生领导小组统筹安排,采取划片与电脑派位相结合的方式进行,其中,划片招生以片区内适龄儿童住房为主要依据。
(1)预报名
网上预报名统一信息采集时间:2023年6月5日-6月16日。
按照2023年全市小学入学继续实施“四统一”的要求,我县适龄入学新生由监护人在规定时间内,统一登录“蒙速办APP·包头教育”或“包头教育云(www.btjy.net)”,根据相关说明与提示,完成学生入学信息网上填报,监护人核对信息无误后,在规定时间自行打印信息采集表。所有入学学生均需网上采集信息,包括进城务工随迁子女和各类享受优抚政策人员子女。
(2)初审
入学材料统一初审时间:2023年6月19日-6月20日。
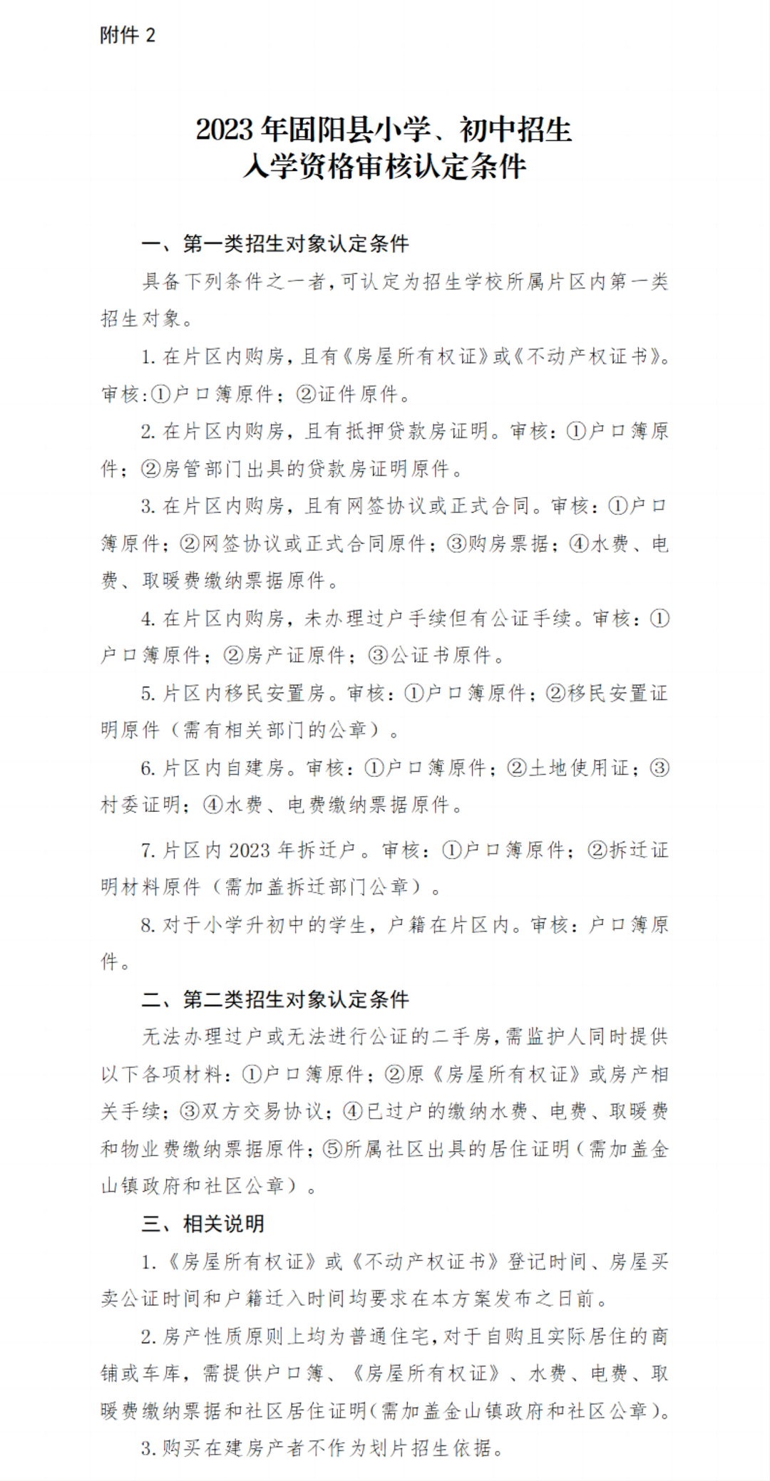
根据招生划分片区,由适龄儿童监护人携带信息采集表、户口簿、和房产证等相关材料(包括各类优抚人员证明材料),在规定时间到片区所属学校进行入学材料初审。初审工作由各招生学校负责,严格按照《2023年固阳县小学、初中招生片区及范围划分》(附件1)和《2023年固阳县小学、初中招生入学资格审核认定条件》(附件2)要求,对符合以下第一类和第二类录取条件的适龄儿童进行初审,并将报名材料统一留存备查。
对于外来务工随迁适龄儿童、不属于任何划分片区的适龄儿童和有住宿需求的适龄儿童,依据个人就读需求,直接到有住宿条件的新城小学或光明小学进行审核报名。适龄儿童分以下三类:
第一类:依据认定条件,在招生学校片区内具备有房有户或有房无户两种条件,且具有合法手续或相关部门签章认可手续的适龄儿童。
第二类:在招生学校片区内购房,但在房管部门无备案或无法办理过户、公证等合法手续的适龄儿童。
第三类:在招生学校片区以外的适龄儿童。
(3)资格复审
招生学校进行第一、二类适龄儿童初审后,在县纪委监委派驻教育局纪检监察组监督下,由招生领导小组各成员单位组成的审验小组于6月26日-6月29日进入各招生学校,对报名材料逐一进行复查审验。审验结果及空余学位数于8月22日在各招生学校公示。招生学校片区外有就读意愿的适龄儿童监护人需携带户口簿,于8月23日到有空余学位的招生学校登记参加电脑派位。
(4)录取
第一批:录取第一类适龄儿童。即录取经复核无异议的第一类适龄儿童,且按照有房有户和有房无户的情况依次录取。
第二批:录取第二类适龄儿童。即在第一批录取结束后,如招生学校仍有空余学位,开始录取经复核无异议的第二类适龄儿童。如果第二类适龄儿童预报名人数多于学校空余学位数时,将通过电脑派位的方式录取,空余学位数有多少录取多少。
第三批:录取第三类适龄儿童。即在第一、二批录取结束后,如招生学校仍有空余学位,将通过电脑派位方式录取片区外有就读本片区学校意愿的适龄儿童。
招生领导小组依据预报名初审、复审和电脑派位结果,依次分批录取后,统一下发招生录取名单,并在各招生学校予以公示。
凡未按规定时间进行预报名的适龄儿童,均被视为自动放弃在所属招生学校片内生的入学资格,将由招生领导小组统筹安排到有空余学位的招生学校就读。
(二)初中
1.招生对象
(1)固阳县所属小学在校在籍的毕业生。
(2)具有固阳县户籍在外地就读小学的毕业生。
(3)符合入学条件的外来务工人员随迁子女。
(4)具备接受随班就读教育的适龄残疾学生(15周岁及以下)。
(5)各类符合教育优抚政策人员子女。
2.招生程序
(1)初审。初审工作由各小学负责,学校组织相关人员依据《2023年固阳县小学、初中招生入学资格审核认定条件》(附件2)于6月5日-6月16日做好六年级学生户口簿和房产证等相关入学材料的审核、登记及留存工作,并填写《包头市2023年初中招生登记表》和《2023年六年级学生学籍信息审核摸底登记表》(含纸质和电子版)。对于非固阳县学籍和享受优抚政策的六年级学生,需携带户口簿(原件和复印件一份)、现就读学校学籍证明和优抚相关材料于6月5日-6月16日到县教育局教育股(409室)审核登记。
(2)复审。复审工作由招生领导小组负责,在县纪委监委派驻教育局纪检监察组监督下,由招生领导小组各成员单位组成的审验小组,于6月26日-6月29日进入各小学,对初审材料逐一进行复查审验。
(3)录取。录取工作采取分批次先录取二中学生,再录取三中学生的方式进行:
第一批:按照《2023年固阳县小学、初中招生片区及范围划分》(附件1)和《2023年固阳县小学、初中招生入学资格审核认定条件》(附件2)的要求,依据初审和复审结果录取属于二中招生范围内的第一类学生。
第二批:第一类学生录取结束后,按照招生计划数(二中和三中按照2:1的招生比例确定两校招生计划数),在二中有空余学位的情况下,录取第二类学生。如果第二类学生数少于空余学位数,第二类学生全部录取;如果第二类学生数多于空余学位数,将在第二类学生中通过电脑派位的方式进行录取,空余学位数有多少录取多少。
第三批:第一类和第二类学生录取结束后,如果二中仍有空余学位,将进行第三批录取工作,即在未录取学生中,通过电脑派位的方式进行录取,空余学位数有多少录取多少,其余学生录取到三中就读。
(一)电脑派位工作由招生领导小组负责聘请市教育局有关人员进行技术指导,各招生学校领导、教师代表及家长代表到场,在县人大、政协和县纪委监委派驻教育局纪检监察组等部门的共同监督下进行,派位结果当场公布。电脑派位招生于8月下旬进行,具体时间及地点另行通知。
(二)对于未派入所选招生学校的学生,需监护人携带学生户口簿及时到有空余学位的招生学校报名就读。
(一)严肃招生纪律。各招生学校要严格按照划定的招生服务范围招生,不得擅自跨服务范围招生,更不得拒收本校招生服务范围内的适龄学生入学。在招生过程中违反招生工作纪律,对于不严格把关,有意弄虚作假、营私舞弊以及提供虚假证明材料的部门和个人,一经查实,将依据有关规定追究相关部门和人员的责任,并责令涉事学生无条件回所属片区学校就读。
(二)执行阳光政策。招生过程中,及时在招生学校公示学生入学信息,积极推行阳光招生,接受社会、家长和学生的广泛监督。各学校依据县教育局确定的班级数和班额,在起始年级严格落实“阳光分班”政策。“阳光分班”工作要在家长、任课教师和班主任的监督下进行,分班名单确定后,由学校根据班级数,抽签确定班主任名单,并按照“均衡搭配、结构合理”的原则,安排相应的任课教师。编班结果现场打印成册,一式3份,签字盖章后,由班主任、学校、县教育局分别持有,同时,各学校要在校园醒目位置公示分班结果。严禁学校设立任何名义的重点班、快慢班和实验班。
(三)加强学籍管理。按照《包头市2023年义务教育阶段学校招生入学工作指导意见》精神,积极推进义务教育优质均衡发展,进一步加强学籍管理,严格控制班容量,不得突破规定班额。落实全国中小学学籍系统注册制度,县教育局统一组织各招生学校于开学后二十个工作日内完成新生学籍注册。严禁人籍分离、空挂学籍和学籍造假等现象出现,严禁为违规招收和转学的学生办理学籍手续。
(四)保障特殊教育。各招生学校要做好适龄残疾儿童、少年的入学工作,对于能适应学校学习生活、残疾程度较轻的残疾儿童、少年,尽量安排随班就读。对于残疾程度较重,无法到校就读的儿童、少年,由父母或法定监护人带领,到相应的特殊教育学校报名就读。对不能到校就读的重度残疾儿童、少年纳入学籍管理,由招生学校开展送教上门服务。切实保障留守(困难)儿童、孤儿和脱贫边缘户家庭适龄子女按时入学,并采取措施给予关注与关爱。
(五)强化控辍保学。按照法律和有关规定以及市教育局控辍保学工作“十项制度”要求,建立失学辍学适龄儿童“三访问两报告一递交”工作台账,认真落实联控联保工作机制。适龄儿童少年因身体状况需要延缓入学或者休学的,其父母或者其他法定监护人应当提出申请,报县教育局备案。父母或者其他法定监护人无正当理由未送适龄儿童、少年接受义务教育要依法追究法律责任。
(六)保障随迁子女入学。统筹安排,切实保障外来务工随迁子女入学,不受户籍限制,以“居住证”为主要依据,享受与本县户籍学生同等的招生政策和就读补贴政策。
(七)支持人口政策。凡因招生学校片区划分发生变化而产生二孩、三孩不能与其在读兄(姐)选择同一所学校就读时,由其监护人提出申请,原则上将二孩、三孩安排在其在读兄(姐)同一所学校就读。同时,实行电脑随机派位录取、阳光分班的学校,允许家长申请双胞胎、多胞胎捆绑进行。
(八)开展招生宣传。招生领导小组办公室及各招生学校要将招生政策、招生办法、招生范围和招生时间等涉及招生工作的相关规定和要求,通过多种方式及时向社会公布,接受广大师生、家长和社会的监督。
招生工作监督举报电话:0472-8120112
本方案仅适用于2023年秋季固阳县义务教育阶段学校招生。
附件:
1.2023年固阳县小学、初中招生片区及范围划分
2.2023年固阳县小学、初中招生入学资格审核认定条件